所属各部门:
为落实习近平总书记视察吉林时关于“做强做大民族品牌,努力实现汽车产业关键核心技术自主可控”、“支持一汽发挥优势持续发展壮大”的重要讲话重要指示精神,吉林省政府、长春市政府决定,2021年分别投入财政资金1亿元,一汽集团和相关企业自筹2.1亿元,合计4.1亿元,参照“揭榜挂帅”机制组织实施一汽自主创新(关键核心技术研发)重大科技专项。现将技术攻关需求及有关事项通知如下:
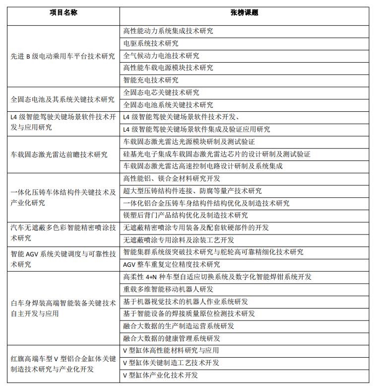
一、张榜课题
按照吉林省政府、长春市政府决策部署,吉林省科技厅、长春市科技局基于中国一汽“十四五技术发展规划”、吉林省汽车产业发展需求,对一汽集团推荐的9个自主创新(关键核心技术研发)重大科技专项项目(共包含29个课题)进行了专家论证,进一步完善了项目研发目标和技术方案。9个项目的项目负责人由一汽集团自主确定,29个课题为张榜课题,课题参照“揭榜挂帅”机制组织实施。项目及张榜课题如下(项目信息、张榜课题及要求详见附件):

二、揭榜要求
揭榜方为全国范围内有研发实力的高校、科研机构、企业等创新主体或各类创新主体组成的联合体,并须符合以下条件:
(一)应具有较好的前期工作基础,具有较强的研发实力、科研条件和稳定的人员队伍等,有能力完成需求方一汽集团提出的研发任务,能对发榜课题任务提出攻克关键核心技术的可行方案;
(二)应具备支撑课题合作基础,需提交与一汽创新技术研究院签署的科技合作意向协议(包括合作内容、任务分工、经费投入、知识产权归属、单位公章、签署日期等);
(三)课题负责人应是课题承担单位正式职工,具有完成该课题所需的相关学术背景、技术优势或产业化经历,以及完成课题所需要的组织管理和协调能力;
(四)优先支持具有良好科研业绩基础的单位和团队,鼓励组建创新联合体共同开展揭榜攻关;
(五)具有良好的科研道德和社会诚信,无不良信用记录。
三、揭榜流程
课题揭榜采取网上申报和纸件申报并行的方式,网上申报材料与纸件申报材料应一致,主要包括课题申报书、经费预算书、科技合作意向协议等。
(一)材料填报。
1.申报人申报。有意向的揭榜方根据发榜课题要求,课题申报人登陆吉林省科技计划项目申报网站,网上填报、上传提交,并经审核推荐后下载打印纸件申报书及其他申报材料,一式5份胶装装订成册,报送推荐单位盖章。课题申报人提供的申报资料要真实、可靠,如有弄虚作假的,要按照有关项目及资金管理办法的规定承担相应责任。
在线申报截止时间为2021年9月22日17:00时。
2.推荐单位审核推荐。中省直单位科研管理部门对本单位申报的课题进行网上审核推荐,重点审核申报条件和申报材料真实性,在纸质申报书中盖章,并出具加盖本单位公章的正式推荐公函(附所有推荐的课题名单);市(州)或县(市、区)以及省级以上高新区和各类国家级开发区科技管理部门对辖区内企业和省直以下事业单位申报的课题进行网上审核推荐,在纸件申报书中盖章,并出具加盖科技管理部门公章的正式推荐公函(附所有推荐的课题名单)。省属事业单位开办的企业(协会)必须通过当地科技局推荐申报课题,没有科技局的县市区,不具备推荐资格,申报课题需经上一级科技局推荐。推荐单位要对推荐课题的真实性和可靠性负责,如有弄虚作假的,要按照有关项目及资金管理办法的规定承担相应责任。
在线审核推荐截止时间为2021年9月24日17:00时。
3.报送申报材料。推荐单位汇总所推荐课题的纸质申报材料,连同正式推荐公函(一式5份,红头文件、带编号、盖公章),送至吉林省科技创新平台管理中心(吉林省科技厅、吉林省财政厅、长春市科技局、长春市财政局和吉林省科技创新平台管理中心各1份),无正式推荐公函,不予受理。
材料报送截止时间为2021年9月29日17:00时。(如果采用邮寄方式,以快递寄出时间为准,联系人及地址见本文第五部分)
(二)评审论证。吉林省科技厅和长春市科技局会同需求方一汽集团,组织专家对29个张榜课题的揭榜方的资质条件、课题研究可行性等进行评审论证,确定课题揭榜单位。
(三)履行审批决策程序。
(四)公示。拟支持的入榜课题由吉林省科技厅、长春市科技局会同吉林省财政厅、长春市财政局(针对涉密、具有敏感性的或一汽集团要求不公开的经党组会审议同意可不公示、公开)在吉林省科技厅网站进行公示。
(五)签署任务书。吉林省科技厅、长春市科技局对公示无异议的课题,按有关规定与课题承担单位(揭榜方、需求方)签订任务书。
(六)经费投入。吉林省和长春市科技创新专项资金2亿元(各1亿元),一汽集团和相关企业投入2.1亿元。
(七)资金拨付。吉林省和长春市科技创新专项资金2亿元一次性全部拨付到一汽集团。一汽集团分两批次向揭榜方拨付科研经费。一汽集团和相关企业在课题任务书签订生效后的20个工作日内向揭榜方拨付首笔科技创新专项经费,额度不低于任务书中明确的课题经费预算的50%。在课题执行中期,由一汽集团和相关企业向揭榜方拨付全部剩余专项经费。
(八)课题执行期。课题执行期2年或3年(见附件),自课题任务书签订日算起。
(九)课题验收。课题验收参照《吉林省科技发展计划项目验收管理办法》执行。
四、有关要求
(一)诚信要求。课题申报人应有良好的科研信用记录,在科研诚信禁止申报处罚期内的人员不能申报及参与申报2021年度一汽自主创新(关键核心技术研发)重大科技专项张榜课题;有到期应验收未验收吉林省、长春市科技项目的及因主观或人为因素终止、撤销吉林省、长春市科技项目的,不能申报2021年度一汽自主创新(关键核心技术研发)重大科技专项张榜课题。
(二)限项要求。按照《关于进一步弘扬科学家精神 加强作风和学风建设的意见》有关精神,为避免一题多报、交叉申请和重复立项,确保申请人有足够的时间和精力从事课题研究,2021年度一汽自主创新(关键核心技术研发)重大科技专项张榜课题申请作如下限定:
1.课题负责人在2021年度只能申报1个吉林省科技发展计划重大科技专项类项目〔含一汽自主创新(关键核心技术研发)重大科技专项课题〕。
2.课题负责人在2021年度只能申报1个长春市科技发展计划项目〔含一汽自主创新(关键核心技术研发)重大科技专项课题〕。
3.有在研的吉林省科技发展计划重大科技专项项目负责人不得作为课题负责人申报一汽自主创新(关键核心技术研发)重大科技专项课题,且课题实施期间,不得作为课题负责人申报重大科技专项。
4.有在研的长春市科技发展计划项目负责人不得作为课题负责人申报一汽自主创新(关键核心技术研发)重大科技专项课题。
(三)参照“揭榜挂帅”的机制实施一汽自主创新(关键核心技术研发)重大科技专项,旨在调动全国企业、高校、科研机构、行业社团组织等社会优质创新力量,攻克吉林省汽车产业发展急需解决的技术难题,加快推动重大科技成果转化应用。揭榜方、需求方应在技术攻关或成果转化过程中,本着实事求是的精神,严格遵循科研诚信、科学伦理等有关规定,坚决杜绝弄虚作假、串通控榜等不良行为发生。相关部门将全程跟踪和监督检查,并严肃追究违规行为的相关责任。
五、联系方式
联系人:吕宝林
电话:0431-86176067
附件:2021年度一汽自主创新(关键核心技术研发)重大科技专项项目及课题需求信息
知识产权与成果转化处
2021年9月20日